本站二维码
本站二维码
English
服务指南
    服务指南
    当前位置: 首页 > 服务指南 > 正文
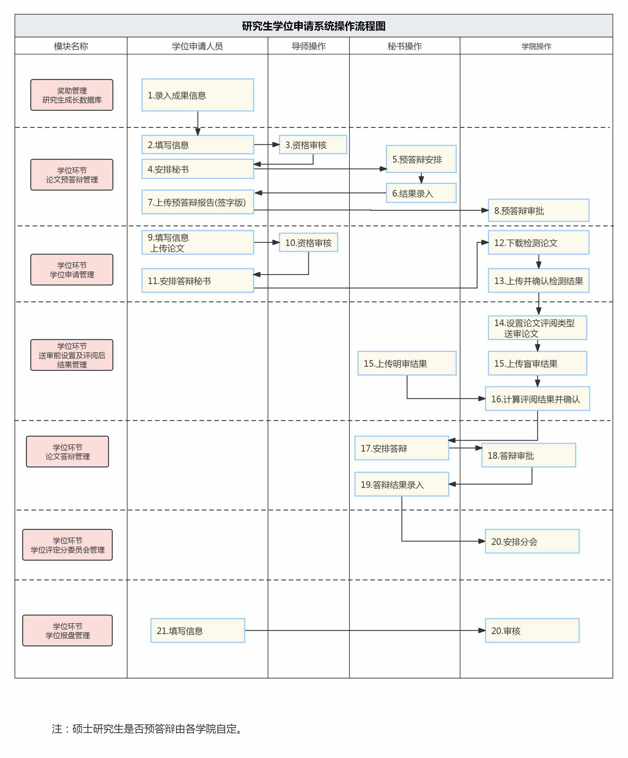
    【学位服务】研究生学位申请学位系统流程图
    发布时间:2024年06月21日 09:50来源:点击:


    申请学位通过研究生管理系统进行,学位申请人员、导师、学院管理员及答辩秘书登录:西安电子科技大学研究生院主页“研究生管理系统”操作流程如下:

    2

    · 南校区地址:陕西省西安市西沣路兴隆段266号

    · 北校区地址:陕西省西安市太白南路2号

    · 网站地址:http:/

    电 话: 029-81891793

    传 真: 029-81891793

    邮 箱: yjsy@xidian.edu.cn

    招生咨询联系方式

    电话: 029-81891244

    传真: 029-81891244

    邮箱: yzb@xidian.edu.cn

    研究生工作

    研究生招生

    研究生教育